记者今天(7日)从北京市城市管理委员会获悉,根据气象会商研判,为应对11月6日至7日雨雪天气,北京市已开始供热系统试运行,锅炉房陆续点火,热电联产热网、供热机房陆续投运。
在试运行期间,各供热单位要加强对供热设施的巡查巡检和运行调试,及时解决系统跑冒滴漏和平衡问题,为正式达标供热做好准备。同时,建立供热报修服务渠道,安排好值班、维修和应急抢修人员,确保市民能够及时与供热单位取得联系,并且及时解决市民反映的问题。
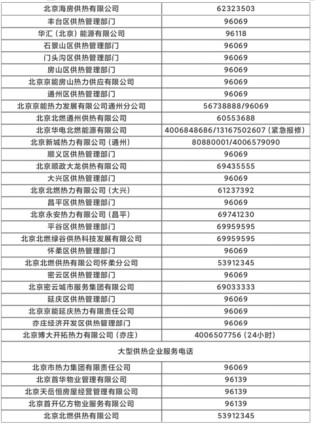
北京市相关部门提示广大市民,试运行期间要密切关注家中供暖设施状况,若家中出现跑水漏水等情况,可直接拨打小区供热单位服务电话报修解决。
试运行期间,北京市城市管理委将会同相关部门持续开展气象会商,根据气象变化预测及气象会商结果,及时确定正式达标供热时间。
来源:央视新闻客户端
如遇作品内容、版权等问题,请在相关文章刊发之日起30日内与本网联系。版权侵权联系电话:010-85202353







全部评论
0条